一、引言
因为DT7停产和二手市场接收端价格水涨船高,遥控器十分难买。比赛官方最新的图传系统具备遥控的功能,平时没有其他遥控器加上我们想让队里每个人使用蓝牙设备就可以控制车,所以有了这个想法。只需要一个十块钱左右的esp32模块和平时打游戏用的Xbox遥控器即可,相当划算的选择。感谢网上开源的部分资料,在此基础上我们加以改进,并做了一个极优雅的拓展板,适配大疆A板。
二、成品一览
预先格式化的文本三、效果展示
Video_160555383203437.zip (1.6 MB)
四、模块购买
这里使用的模块是esp-c3-mini(11块钱),
,ESP32-C3 开发板 ESP32 SuperMini 开发板 ESP32开发板 wifi 蓝牙-淘宝网,遥控器是盖世小鸡启明星(79.9块钱),当然其他的Xbox遥控器也可以主要是这个太便宜了,
,盖世小鸡启明星无线手柄游戏手柄pc电脑版steam黑神话怪物猎人蓝牙switch2手柄安卓手机原神双影奇境xbox架构-tmall.com天猫。总成本不超过100块钱。
五、pcb制作
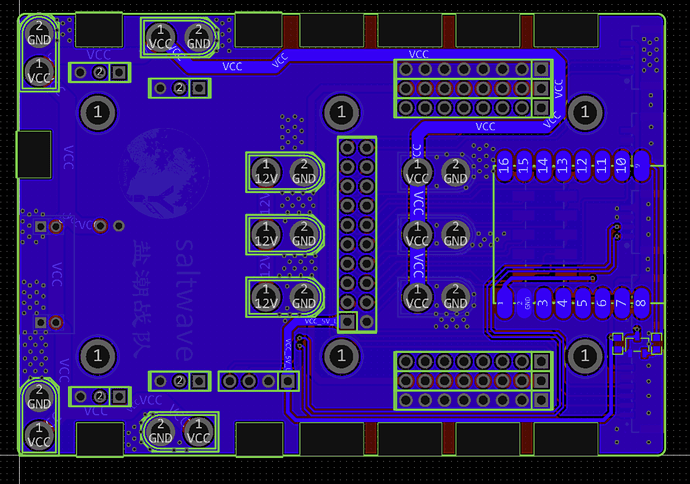
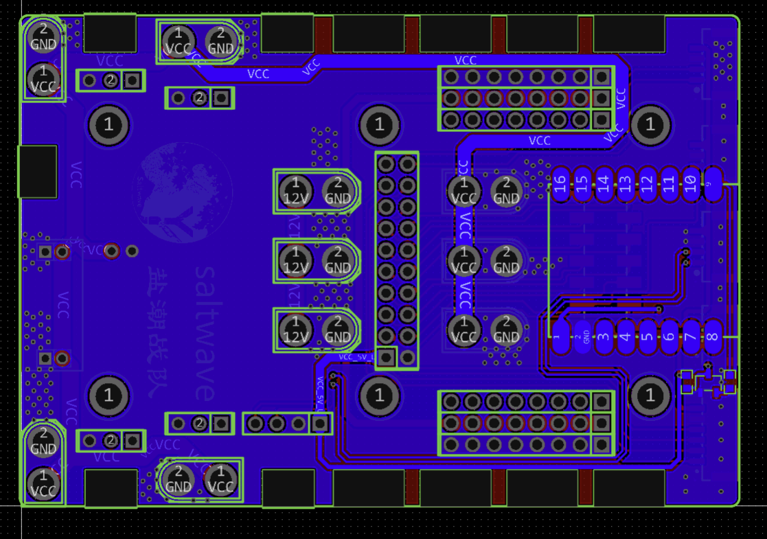
先一览pcb,顶层:
,底层:
。
由于A板没有3D模型,根据官方开源的位号图pdf转换成dwg格式,并使用solidworks把dwg转换成嘉立创eda可导入的dxf格式文件(至于为什么不一次性转换成dxf的,一转换就变成这样了:

,插件元器件消失这一块)
。下面是导入的dxf文件,设置在顶层丝印层,注意线宽0.254mm也就是10mil,
,然后就可以放元器件了
。我们的板子上有一个电压表,为了方便实时观测电压,0.25寸0.28迷你电压表数字直流表头显示器数显模块DC0-100V-淘宝网
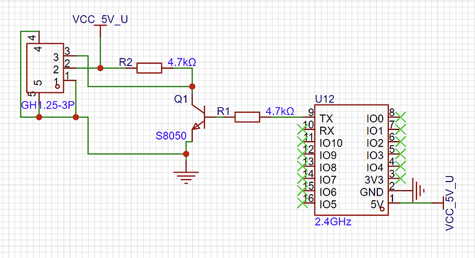
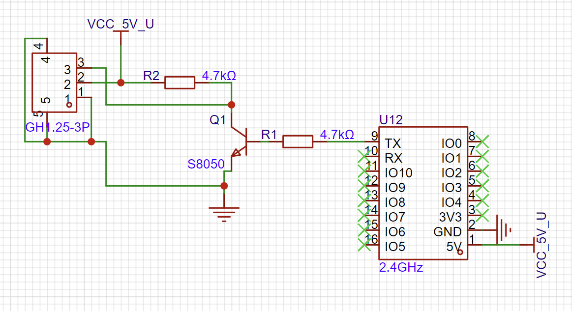
。最主要的是esp32模块(esp32-c3-mini)
,我这边只使用tx一个口,直接接在A板的DBUS口上,但是需要再加一个三极管硬件取反,和A板板载DBUS硬件取反两次正好是源数据
。
ESP32-C3-mini.zip (3.9 KB)
拓展板原理图:
,pcb文件:
ProDoc_A板拓展板.zip (215.6 KB)
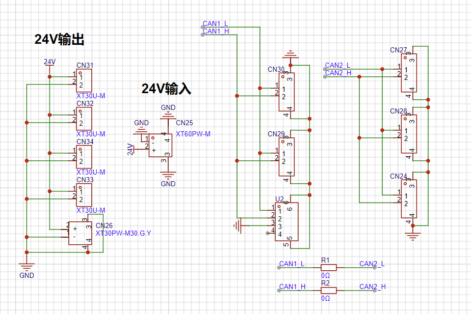
,适配的分电板:
,文件:
CAN分电板.zip (25.9 KB)
。为了优雅,需要自己压线,最后成品再看一眼:
六、软件编写
笔者在网上冲浪看到了GitHub上一个开源:GitHub - xiaocainiao11111/ESP32_connect_XboxController: ESP32通过BLE蓝牙连接Xbox手柄读取所有的信号(ESP32 reads all the signals from the Xbox controller via BLE connection),想着能不能修改修改提升一下性能。于是就有了这个想法,笔者在想其他蓝牙设备是不是也可以这样连接控制(比如用无线蓝牙键鼠之类的还没有试过期待大家尝试尝试)。
使用遥控器需要在代码中替换成自己的xbox手柄蓝牙MAC地址,方法如下:用电脑蓝牙连接手柄,打开设备管理器,找到:蓝牙->Xbox Wireless controller->双击打开->详细信息->属性栏下拉->找到“蓝牙设备地址”->得到地址。把地址替换代码main.cpp里:xboxController(“ee:43:db:ff:36:89”);
。代码也做了修改直接写成了结构体

。上位机接收部分需要这样设置:配置uasrt1,单独设置为LL库,配置结束
。这个是接收的主要内容
,复制粘贴源文件和头文件后,只需在main.c里添加LL库使能usart1中断

,在中断添加如下函数即可
。
代码历程:
esp模块发送.zip (1.3 MB)
七、后话
参加RoboMaster这个比赛我们学到了很多,通过这个遥控器项目,我们想在以后的校赛中使用这个低成本遥控器方案,同时期待RM2026,我们这个新队伍在新赛季有着更好的表现。


















